Radio Meteor Scatter – Improved Spectrum Lab Conditional Actions V8
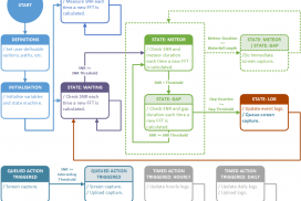
Following on from my original post about radio meteor detection, I have produced a new set of conditional actions with additional features and improvements: Works with current versions of Spectrum Lab (tested with 2.96 b2). Bandpass filtering now works properly. Second spectrogram display now configured. Conditional actions can automatically upload image captures and log files … Continue reading Radio Meteor Scatter – Improved Spectrum Lab Conditional Actions V8
Copy and paste this URL into your WordPress site to embed
Copy and paste this code into your site to embed